常德日報記者 江一舟 通訊員 李杰 譚凱 文/圖 8月29日,2025年湖南省(國際)創新創業大賽總決賽落幕,常德市在此次賽事中斬獲11項榮譽——1個項目獲主體賽小微組三等獎,1個項目獲顛覆性技術創新大賽十強獎,8個項目榮獲主體賽優秀獎,獲獎數量位列全省市州第三,常德市科學技術局榮獲全省優秀組織獎。

作為中國創新創業大賽重要組成部分,該賽事聚焦戰略性新興產業與未來產業培育,構建“項目遴選—培育優化—路演競賽—金融對接—政策賦能”全鏈條服務體系。自今年5月啟動以來,大賽累計吸引了3670個國內項目和332個國際項目報名參賽,參賽項目數創歷史新高。
接到賽事通知后,常德市科技局迅速行動:制定市賽專項方案、發動企業參賽、開展政策宣講與資料填報指導,深挖潛力企業提供一對一幫扶;組織專家對全市104個報名項目進行評審;7月18日,邀請專家開展賽前培訓,圍繞賽制、PPT 制作和答辯技巧授課,對項目進行一對一指導,提升路演競爭力。
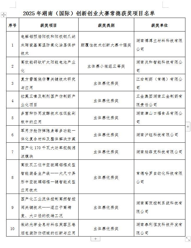
在省賽角逐中,常德41個晉級項目表現亮眼:湖南炎和智能科技有限公司的項目“高效能鈣鈦礦太陽能電池產業化”獲主體賽小微組三等獎,湖南博溥立材料科技有限公司的項目“電解鋁預焙陽極納米陶瓷基高溫防氧化涂層技術”獲顛覆性技術創新大賽十強獎,另有江右制藥、三金制藥等8家企業項目獲主體賽優秀獎。
各入圍企業負責人紛紛表示,未來將持續深耕創新,為常德創新創業發展貢獻力量。此次獲獎充分彰顯常德科技創新實力,為區域經濟高質量發展注入新動能。














