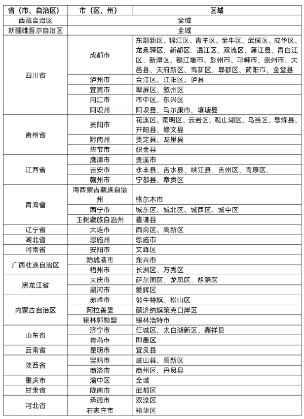
? 9月13日,長沙市在外省來湘人員中發現4名陽性感染者,均來自新疆,且已引起本土續發感染1例。目前西藏及新疆疫情外溢擴散風險高,貴州、四川疫情持續發展,云南、湖北、青海、江西等省(市)社區傳播風險較高。為持續做好我市疫情防控工作,切實防范疫情輸入和傳播風險,常德市疾控中心發布疫情防控提示:

? 一、提前主動報備
? 請近7天所有有外省旅居史的來(返)常人員,主動完成“入湘報備”。提前1天通過湖南省居民健康卡的“入湘報備”微信小程序或通過電話向在常居住地所在社區(村)、單位、入住酒店進行報備。
? 二、主動核酸檢測
? 外省入(返)常人員均須持48小時內核酸檢測陰性證明入常,外省入常后實行落地檢1次和第3天檢測1次。在入常后第2次核酸檢測陰性前,不參加聚集性活動,不前往公共場所,確需外出時,做好個人防護,避免乘坐公共交通工具。
? 三、做好個人防護
? 廣大市民要堅持做好個人防護,進入公共場所掃場所碼,在室內場所或在戶外人群聚集場所要佩戴一次性醫用口罩。注意保持社交距離,不扎堆,少聚集,避免在通風不良、空間密閉的場所長時間停留。做好個人健康監測,如出現發熱等癥狀,及時到就近的醫院發熱門診診療,并主動進行核酸檢測。網紅打卡地、旅游景區景點、影劇院、圖書館、娛樂場所等場所要嚴格落實預約、限流、掃碼驗碼等常態化防控措施,避免發生人員聚集。
? 四、關注疫情動態
? 近期有外出旅行計劃的人員,請密切關注全國疫情發生地區公布的病例和無癥狀感染者流調軌跡信息和高中低風險區信息動態,盡量避免前往有本土疫情的地區。根據國務院聯防聯控機制有關部署,9月10日至10月31日,乘坐飛機、高鐵、列車、跨省長途客運汽車、跨省客運船舶等交通工具時,需持有48小時內核酸檢測陰性證明。
? 五、盡早接種疫苗
? 接種新冠疫苗是預防控制新冠肺炎最經濟、最有效手段,符合新冠疫苗接種條件的市民(特別是60歲以上老年人)請盡早主動完成疫苗全程接種和加強接種。

?












